Перейти к:
Изучение биопродуктивности искусственного водоема на основе графовой модели взаимодействия природных и антропогенных факторов
https://doi.org/10.23947/2541-9129-2025-9-4-305-318
EDN: OBWTCN
Аннотация
Введение. Игнорирование системной природы водохранилища обусловливает неэффективные и деструктивные управленческие решения. Однако изучение таких объектов часто фокусируются именно на отдельных факторах. Прогнозный потенциал графовых моделей для этих целей ограничивается дефицитом экспертной информации и устаревающей базой индикаторов. Представленная работа призвана восполнить эти пробелы.
Цель — оценка эффективности мероприятий по улучшению состояния Цимлянского водохранилища. Основа решения — авторская графовая модель взаимодействия антропогенных и биотических характеристик объекта.
Материалы и методы. Анализировались литературные источники, информация о гидробиохимии и видовом составе рыб. В модели учли 20 факторов состояния Цимлянского водохранилища. Анализ гидробиологии позволил составить граф G(V, E, Y). V — множество вершин, vk ∊ V, k = 1̅, ̅2̅0. E — множество ориентированных ребер ek = (vi, vj) в виде упорядоченных пар длины 2, i ≠ j. Y — отображение, Y : V → V. Матрицу весов построили по интегральной оценке экспертов для каждого фактора. Весовые коэффициенты (±0,5–±1) рассчитали по информационной базе гидробиологических и химических данных.
Результаты исследования. Выяснили, как повлияет на объект устранение дрейссены при однократной очистке (1-й сценарий) и трехлетней (2-й). Визуализировали динамику импульсов для состояния воды (v15) и изменения концентрации биовеществ (v18). В первом сценарии для первого фактора максимальный импульс (0,5) фиксируется с 3-го года воздействия, минимальный (0) — в течение 1-го. Для второго фактора за 3-й год импульс увеличивается с минимума (–0,5) до максимума (0,25). Во втором сценарии оба фактора не меняются в 1-й год. Затем импульс для v15 растет (до 0,75), v18 падает во 2-й год до –0,5, а потом увеличивается до –0,25.
Оценили воспроизводство леща при подкорме v5 в течение года (3-й сценарий) и пяти лет (4-й). Учитывалось состояние нерестовой рыбы v1, пополнение молоди v2, промысел v7, эвтрофикация v14. Два года остаются нулевыми импульсы v2, v7 и v14. Затем v2 и v7 растут до единицы, в 4-й год падают до нуля. Импульс эвтрофикации падает до –1, к концу 4-го года возвращается к нулю. При пятилетнем подкорме импульс v1 падает до –1 в 1-й год, v14 — в 3-й, и его значение не меняется, а v1 возвращается к 0 на 5-й год моделирования. Импульс для v2 и v7 за три года растет с нуля до единицы.
Обсуждение. Ежегодная очистка водоема от дрейссены более эффективна для улучшения состояния воды и менее — для концентрации биогенных веществ. Единоразовая подкормка повысит поголовье молоди и промысел. Эвтрофикация сократится, однако устойчивых результатов не будет. Ежегодный подкорм увеличит поголовье молоди, сократит эвтрофикацию и обусловит развитие промысла.
Заключение. Предложенное решение позволяет прогнозировать пользу или вред антропогенных воздействий на водохранилище. Модель можно совершенствовать за счет более тонкой настройки весовых коэффициентов, учета нелинейных и пороговых эффектов и других индикаторов.
Ключевые слова
Для цитирования:
Кузнецова И.Ю., Никитина А.В. Изучение биопродуктивности искусственного водоема на основе графовой модели взаимодействия природных и антропогенных факторов. Безопасность техногенных и природных систем. 2025;9(4):305-318. https://doi.org/10.23947/2541-9129-2025-9-4-305-318. EDN: OBWTCN
For citation:
Kuznetsova I.Yu., Nikitina A.N. Study of Artificial Reservoir's Bioproductivity Based on a Graph Model of Natural and Anthropogenic Factor Interaction. Safety of Technogenic and Natural Systems. 2025;9(4):305-318. https://doi.org/10.23947/2541-9129-2025-9-4-305-318. EDN: OBWTCN
Введение. Гидробиологическое исследование водоема позволяет оценить экологическое состояние водных экосистем и разработать меры по их сохранению и восстановлению. Водохранилища — важные объекты природопользования. Они обеспечивают водоснабжение населения, промышленности и сельского хозяйства. При этом качество водной среды ухудшается из-за антропогенного влияния. Городские и сельскохозяйственные стоки меняют температуру водоемов, нарушают естественную кормовую базу и способствуют размножению вредоносных растений и животных [1]. Все это ведет к сокращению биопродуктивности водоемов, т. е. генерирует экологические и экономические риски.
Цимлянское водохранилище — источник питьевой воды для миллионов жителей Ростовской и Волгоградской областей. Важно отслеживать изменения гидробиологических индикаторов водоема, разрабатывать методы защиты и восстановления экосистемы [2].
Создание эффективных стратегий сохранения и восстановления экосистемы водоема требует глубокого понимания механизмов взаимодействия его антропогенных и биотических характеристик. Российские и зарубежные ученые исследовали факторы продуктивности искусственных водоемов. Однако многие задачи не решены. К тому же все еще не стал нормой комплексный подход к проблемам качества среды искусственных водоемов.
Ключевой антропогенный фактор биотического благополучия водоема — уровень воды в водохранилище [3]. От него зависят успешность нереста [4], выживаемость молоди, доступность кормовых биотопов, зимовка [5]. Так, сработка (понижение) уровня воды в водохранилище может быть опасна. Из-за этого во время нереста погибает икра фитофильных рыб (карп, сазан, лещ, карась, плотва). Однако после нереста сработка обеспечивает хороший прогрев мелководий и таким образом улучшает условия нагула молоди.
Как природные, так и антропогенные факторы могут быть причинами эвтрофикации. С одной стороны, она повышает продуктивность зоопланктона (корм для молоди), с другой — может вызвать токсичные цветения, а также гипоксию и гибель бентоса (корм для донных рыб) [6].
В [7] показано влияние токсичных веществ на состояние воды и продуктивность водоема. В книге [8] представлен комплексный анализ влияния рыболовства, перелова и выбора орудий лова на популяции рыб. В [9] анализируются причины и последствия вселения новых видов моллюсков и рыб в пресноводные водоемы. Показано, что чужеродные виды меняют биогеохимические циклы и биотический состав экосистем. Инвазивный вид может создать конкуренцию исконным или стать новым объектом промысла. В [10] обобщаются результаты многолетних исследований ученых Зоологического института Российской академии наук о причинах и механизмах расселения видов, о биоразнообразии наземных и водных экосистем и влиянии чужеродных видов. Авторы [11] оценивают риски биоинвазий в морские прибрежные экосистемы на примере Приморского края. Статья [12] посвящается исследованию биоразнообразия Цимлянского водохранилища. В ней выделены новые виды зоопланктона, определены зоны их расселения в водохранилище.
Отметим существенные для продуктивности акваторий биотические факторы:
- обилие и доступность кормовой базы (зоопланктон, бентос, рыбы);
- влияние хищников, включая чужеродные виды, на популяции промысловых рыб [13].
Итак, в открытом доступе есть литература об отдельных условиях, от которых зависит продуктивность водоемов. При этом недостаточно изучено взаимодействие этих факторов и их совокупное влияние на биоразнообразие и популяции промысловых рыб. Экосистемы водоемов характеризуются высокой динамикой трансформаций, пространственной неоднородностью и нелинейными связями между различными факторами [14]. В последние десятилетия широкое распространение получили сетевые модели, позволяющие анализировать динамические связи между отдельными видами и параметрами среды.
Графовые модели позволяют выявлять ключевые узлы, моделировать сценарии воздействий и количественно оценивать силу и направление связей. Такие решения показывают структуру взаимодействий (узлы — факторы, ребра — связи). Один из примеров использования графовых моделей в экологии —описание трофических сетей из нескольких переплетающихся пищевых цепочек. Такая схема нужна для анализа устойчивости и определения ключевых видов [15]. Данный подход широко используется при моделировании связности местообитаний и описании миграционных процессов [16], а также при моделировании влияния того или иного вида или фактора на экосистему [17]. В [18] графовая модель взаимодействия антропогенных и биотических факторов позволила оценить эффективность искусственного восстановления популяций Каспийского моря, подвергавшихся чрезмерному промысловому вылову.
Таким образом, исследование графовой модели взаимодействия антропогенных и биотических факторов открывает возможность качественного решения прикладных задач:
- развития устойчивого рыболовства;
- оптимизации процессов разведения рыбы.
К тому же благодаря предложенному подходу можно научно обосновать рекомендации по защите уникальных экосистем водохранилищ. Графовая модель наглядно отражает сложную структуру причинно-следственных связей в экосистеме водоема, дает возможность количественно оценивать силу, направление влияния различных факторов и выполнять сценарный анализ последствий различных изменений в экосистеме. Цель данного исследования — построение графовой модели взаимодействия антропогенных и биотических факторов для Цимлянского водохранилища, а также оценка эффективности различных мероприятий по улучшению его экологического состояния.
Материалы и методы. При определении материалов и методов исходили, в частности, из особенностей объекта исследования. Цимлянское водохранилище, расположенное на реке Дон в Ростовской и Волгоградской областях, — один из крупнейших и наиболее значимых искусственных водоемов на юге России.
Цимлянское водохранилище относится к типу равнинных русловых, с сильно развитой береговой линией.
Его характеристики:
- большая площадь зеркала (~2700 км²);
- значительная протяженность (~260 км);
- относительно небольшие глубины (средняя ~8,8 м, максимальная ~35 м в старом русле Дона).
Значительные сезонные и многолетние колебания уровня воды определяются режимом работы водозаборов, гидроэлектростанции, а также климатическими условиями (снеговое питание, осадки, испарение). Слабое весеннее половодье объясняется зарегулированностью Дона выше водохранилища. Последние годы отмечается существенное сокращение объемов поступления воды1.
Для зимы характерен устойчивый ледовый покров. Летом наблюдается четкая температурная стратификация. Из-за этого возникает дефицит кислорода, формируется гиполимнион, особенно в глубоководных участках.
Цимлянское водохранилище построили в 1952 году и полностью заполнили в 1953-м. Объект используется для рыболовства, водоснабжения населения в Ростовской и Волгоградской областях, орошения сельскохозяйственных угодий и выработки электроэнергии. Кроме того, водохранилище обеспечивает работу Волго-Донского судоходного канала.
В последние десятилетия наблюдается изменение гидробиологического режима водоема под влиянием природных и антропогенных факторов.
Хронически высокий уровень биогенных элементов (соединения азота, фосфора) со сточными водами и сельскохозяйственными стоками приводит к ухудшению кислородного режима, формированию заморных зон. В таких условиях развиваются токсичные виды цианобактерий, разрастается фитопланктон («цветение» воды) [19]. Другие особенности водохранилища:
- активное заиление;
- высокая мутность воды в приплотинной части из-за аккумуляции наносов с Верхнего Дона2.
Большая масса растительности на мелководье негативно влияет на естественное воспроизводство промысловых видов рыб [20].
Интенсивная многолетняя эксплуатация, мощное антропогенное воздействие и естественные процессы старения водохранилища привели к значительной трансформации его экосистемы и ухудшению гидробиологического состояния.
К тому же продуктивность водохранилища существенно сокращается минимум по двум причинам:
- чрезмерный вылов промысловых видов (лещ, судак, тарань, сазан, щука и толстолобик);
- инвазия чужеродных видов (например, моллюсков Dreissena polymorpha, D. bugensis, ракообразных).
Для разработки стратегий устойчивого управления водохранилищем3 и предотвращения его дальнейшей деградации критически важны мониторинг и оценка состояния системы, выявление ключевых проблем и прогнозирование их развития [21].
Ниже обосновывается выбор графовой модели и ее элементов.
Анализ искусственного водоема — это длительная, объемная работа. Необходимо учесть несколько факторов, определяющих состояние объекта:
- сложность экосистемы, в которой нелинейно взаимодействуют гидрология, климат, загрязнение, биогены, биота и другие факторы;
- пространственная неоднородность водохранилища с различными условиями (верхний участок, центральное плесо, приплотинная зона);
- недостаток пространственных репрезентативных данных в высоком разрешении по всем компонентам экосистемы (особенно бентос, зоопланктон, микробиология, загрязнители) для калибровки и валидации модели;
- неопределенность входных данных и параметров моделей.
Модели, описывающие гидробиологические процессы в водоеме, можно разделить на несколько классов.
- Статистические. Базируются на данных мониторинга и широко используются для выявления значимых связей между отдельными факторами (объемы популяций рыб, фитопланктона, вылов). К недостаткам таких моделей можно отнести слабый учет косвенных эффектов и обратных связей, а также необходимость большого объема замеров [22].
- Динамические (например, NPZD или NPZD+4). Позволяют моделировать потоки, в том числе популяции рыбы, но при этом требуют большого объема входных данных, сложны в калибровке, слабо учитывают некоторые антропогенные воздействия (например, точечное загрязнение) [23].
- Агент-ориентированные. Моделируют поведение отдельных популяций. Крайне ресурсоемки и требуют детальных знаний о поведении, что ограничивает области их применения.
- Гидродинамико-экологические (Delft3D, MIKE, Ce-Qual-W2, Azov3D). Позволяют учесть пространственную неоднородность, интегрировать гидрофизические, биологические и химические процессы. Однако их применение в моделировании сложной динамики популяций рыб и множественных антропогенных воздействий в искусственном водоеме — это трудоемкая задача с точки зрения вычислений [24].
- Концептуальные (DPSIR5). Полезны для структурирования проблемы, но не позволяют проводить количественный анализ и прогнозирование.
Таким образом, известные модели либо слишком упрощены и не подходят для учета сложных взаимодействий (как статистические), либо чрезмерно сложны для построения и ресурсоемки для оперативного использования (динамические, агент-ориентированные и гидродинамические), либо не дают количественных прогнозов (концептуальные).
Графовые модели представляют собой относительно простой и гибкий инструмент, способный интегрировать разнородные данные (физические, химические, биологические, антропогенные) и наглядно представлять структуру их взаимодействий для анализа и прогноза состояния рыбных ресурсов.
Анализ моделей ихтиологии позволил детально изучить факторы, определяющие продукционно-дистракционные процессы в водоеме. Так, в статье [18] рассматривается графовая система влияния антропогенных и биотических факторов на продуктивность водоема. Автор указанной работы обозначил как вершины графа 12 факторов, во многом определяющих динамику популяции осетровых. В [25] показана роль промысла в динамике численности популяции с учетом возраста и пола особей. В [26] кроме промысла учитываются сезонные изменения среды обитания минтая Theragra сhalcogramma.
К недостаткам рассмотренных моделей можно отнести отсутствие учета пространственно-неоднородных гидродинамических процессов. К тому же многие модели игнорируют важное условие воспроизводства промысловых рыб — механизм наружно-гормонального регулирования фито- и зоопланктона.
На основе анализа гидробиологического состояния Цимлянского водохранилища и некоторых математических моделей популяционной динамики при построении графовой модели учтены следующие факторы: v1 — состояние нерестовой части стада рыб; v2 — годовое пополнение молоди; v3 — естественная (компенсационная) убыль поколения; v4 — благоприятность условий полового созревания; v5 — удельная эффективность естественного воспроизводства (подкорм); v6 — масштабы искусственного выпуска; v7 — уровень промысловой эксплуатации рыбных биоресурсов; v8 — биомасса доминирующего вида кормового бентоса; v9 — обеспеченность кислородом кладок икры на нерестилище; v10 — трансгрессия уровня Цимлянского водохранилища; v11 — численность основных естественных врагов молоди; v12 — доступная протяженность путей нерестовой миграции; v13 — зарастание ракушкой дрейссена (Dreissena polymorpha); v14 — эвтрофикация; v15 — состояние вод Цимлянского водохранилища; v16 — изменение биомассы леща; v17 — изменение концентрации фито- и зоопланктона; v18 — изменение концентрации биогенных веществ (соединения азота, фосфора, кремния); v19 — влияние абиотических факторов (соленость, температура); v20 — антропогенное воздействие (очистка дна водохранилища от инвазивного вида — ракушки дрейссена).
На основании анализа гидробиологического состояния Цимлянского водохранилища получен граф G(V, E, Y). Здесь:
- V — множество вершин графа (концептов)
; - E — множество ориентированных ребер (связей) ek=(vi, vj), заданных в виде упорядоченных пар (кортежей) длины 2, i ≠ j;
- Y— отображение, Y :V → V.
Полученная графовая модель (когнитивная карта) биопродуктивности Цимлянского водохранилища представлена на рис. 1. При изображении ребер графа на рис. 1 пунктирная линия обозначает положительный эффект, сплошная — отрицательный. Слабое воздействие отражается единичной стрелкой, сильное — двойной.

Рис. 1. Графовая модель биопродуктивности Цимлянского водохранилища
Матрица весов графовой модели получена на основе интегральной оценки экспертных мнений с учетом важности влияния каждого фактора (концепта). Эксперты — специалисты в таких областях, как гидробиология, экология водных экосистем, ихтиология, математическое моделирование, вычислительная математика, программирование и пр. При расчете весовых коэффициентов матрицы задействовали постоянно пополняемую информационную базу по гидробиологии и химии. Ее создали авторы в ходе многолетних экспедиционных исследований.
Кроме того, анализировались литературные источники, сведения, полученные при дистанционном зондировании Земли, а также данные:
- о гидробиохимии мелководных водоемов;
- о видовом составе ценных и промысловых рыб.
Далее при анализе влияния тех или иных факторов на продуктивность Цимлянского водохранилища для слабого воздействия (одиночная стрелка) весовой коэффициент составит ±0,5, а для сильного воздействия (двойная стрелка) — ±1.
Результаты исследования. Для численной реализации описанной графовой модели продуктивности Цимлянского водохранилища разработан программный комплекс на языке Python. Он позволяет задействовать и отдельные подграфы, и полную когнитивную карту биопродуктивности Цимлянского водохранилища (рис. 1). Так можно точнее описать процессы, влияющие на экосистему водоема.
Ниже перечислены основные шаги алгоритма реализации графовой модели продуктивности Цимлянского водохранилища.
Шаг 1. Определение множества вершин графа путем выбора рассматриваемых вершин графовой модели (рис. 1). Задание временного промежутка моделирования N (в годах) и номера временного слоя n = 1.
Шаг 2. Задание для построенной графовой модели начального вектора веса вершин (факторов):

где k — количество рассматриваемых вершин (факторов).
Шаг 3. Задание матрицы связей (вес ребер графа) Un, полученной на основе экспертных мнений, для текущего временного слоя n. Для слабого воздействия — ±0,5, для сильного — ±1, при отсутствии воздействия — 0.
Шаг 4. Задание вектора внешних импульсов
для текущего временного слоя n.
Шаг 5. Вычисление вектора импульса Rn для текущего временного слоя n [18]:
(1)
Шаг 6. Пересчет вектора веса вершин (факторов) для текущего временного слоя n [18]:
(2)
Шаг 7. Если n < N, то переход к шагу 5. Иначе — завершение работы и построение графика.
С учетом выражения (2) формулу (1) можно представить так:

или
(3)
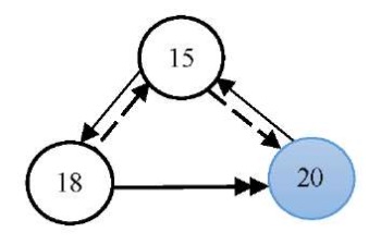
Полагаем, что возможны несколько сценариев повышения продуктивности Цимлянского водохранилища. В первом рассмотрим избавление водохранилища от инвазивного вида — ракушки дрейссена — в случае проведения разовых очистительных мероприятий (только в первый год).
Сценарий 1. Итак, антропогенное влияние — очистка дна Цимлянского водохранилища от ракушки дрейссена в первый год.
В графовую модель для данного сценария включим следующие факторы (вершины) из полной модели (рис. 1): v15 — состояние вод Цимлянского водохранилища; v18 — изменение концентрации биогенных веществ (соединения азота, фосфора и кремния); v20 — антропогенное воздействие (очистка дна водохранилища от инвазивного вида — ракушки дрейссена).
На рис. 2 представлена графовая модель (подграф графа с рис. 1) данного сценария. Цветом выделен фактор, на который воздействует положительный внешний импульс.
Моделируется развитие ситуации в течение трех лет.

Рис. 2. Графовая модель для сценария 1
Зададим матрицу связей U для графовой модели (рис. 2):

Зададим вектор внешних импульсов. Очистка происходит только в первый год, поэтому зададим положительный импульс (+1) в вершине v20 для Q0, а для остальных лет не будем задавать внешние импульсы:

Вычислим импульсы Rn:

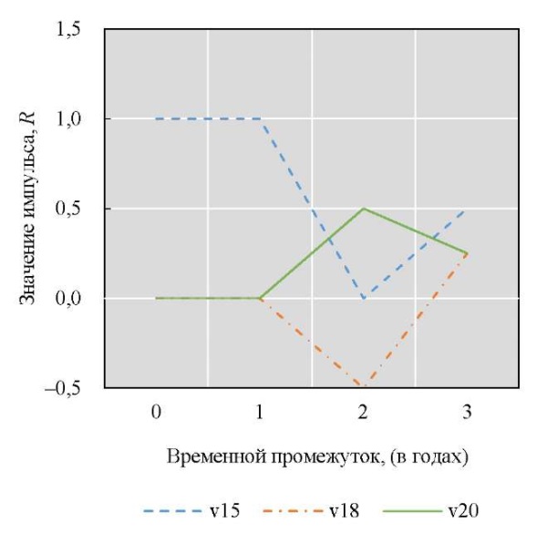
На рис. 3 представлены результаты изменения импульсов Rn для факторов состояния воды (v15) и изменения концентрации биогенных веществ (v18).

Рис. 3. Результаты моделирования для сценария 1
Сценарий 2. Рассмотрим антропогенное влияние — ежегодную очистку дна Цимлянского водохранилища от дрейссены в течение трех лет.
Когнитивная карта данного сценария также описывается рис. 3. Матрица связей U — как в сценарии 1.
Зададим вектор внешних импульсов (+1) в вершине v20 в каждый год моделирования:

Вычислим импульсы Rn:

На рис. 4 представлены результаты изменения импульсов Rn для рассмотренных трех факторов с течением времени.

Рис. 4. Результаты моделирования для сценария 2
Рассмотрим два сценария антропогенного влияния на удельную эффективность естественного воспроизводства промысловой рыбы (лещ) в Цимлянском водохранилище — в течение года и пяти лет.
Сценарий 3. Представим удельную эффективность естественного воспроизводства леща в Цимлянском водохранилище при внесении кормовых добавок для его питания в первый год.
В графовую модель включим следующие факторы (вершины): v1 — состояние нерестовой части стада рыб; v2 — годовое пополнение молоди; v5 — удельная эффективность естественного воспроизводства (подкорм рыбы); v7 — уровень промысловой эксплуатации рыбных биоресурсов; v14 — эвтрофикация.
На рис. 5 представлена когнитивная карта данного сценария.

Рис. 5. Графовая модель для сценария 3
Моделируется динамика ситуации в течение пяти лет.
Зададим матрицу связей U, основанную на экспертных мнениях:

Зададим вектор внешних импульсов. Кормовые добавки вносятся только в первый год, поэтому зададим положительный импульс (+1) в вершине v5 для Q0. Для остальных лет не будем задавать внешние импульсы:

Вычислим импульсы Rn, n
:

На рис. 6 показано, как с течением времени менялись импульсы
для рассмотренных факторов.

Рис. 6. Результаты моделирования для сценария 3
Сценарий 4. Рассмотрим удельную эффективность естественного воспроизводства промыслового леща в Цимлянском водохранилище при ежегодном внесении кормовых добавок в течение 5 лет.
Когнитивная карта данного сценария также описывается рис. 6. Матрица связей U аналогична сценарию 3.
Зададим вектор внешних импульсов (+1) в вершине v5 в каждый год моделирования:

Вычислим импульсы Rn, n
:

На рис. 7 представлены результаты изменения импульсов для рассмотренных факторов с течением времени.

Рис. 7. Результаты моделирования сценария 4
Обсуждение. Итак, первые два сценария отражают влияние очистки дна водохранилища от инвазивного вида — ракушки дрейссена. В первом сценарии очистка проводится только в первый год, во втором — на протяжении всего периода моделирования (3 года). Сравнение результатов моделирования позволяет утверждать, что ежегодная очистка дна водохранилища от ракушки существенно улучшает состояние воды. Такое антропогенное воздействие позволяет сократить концентрацию загрязняющих биогенных веществ (соединения азота, фосфора, кремния). В результате уменьшается эвтрофикация водоема, его зарастание водной растительностью и заболачивание, природное старение, повышается прозрачность вод. При единовременной очистке положительный эффект сохраняется не более года. Далее, со 2-го по 3-й год концентрация соединений азота, фосфора и кремния будет расти, если не возобновить очистку дна от дрейссены.
Визуализация результатов моделирования для второго сценария (рис. 4) показала, что ежегодная очистка дна Цимлянского водохранилища в течение трех лет значительно улучшает состояние вод Цимлянского водохранилища. Эффект лучше, чем в первом сценарии, так как импульс состояния вод Цимлянского водохранилища продолжает более интенсивно расти и в третий год. На третий год импульс в сценарии 2 (рис. 4) составляет 0,75, а в сценарии 1 (рис. 3) — 0,25. Как и в первом сценарии (рис. 3), концентрация биогенных веществ (рис. 4) падает в течение первого года. Во второй год показатель увеличивается, но не столь резко и значительно, как в первом сценарии, то есть при однократной очистке дна. Для второго сценария не наблюдается почти зеркального соответствия графиков антропогенного воздействия и концентрации биогенных веществ. Таким образом, ежегодная очистка дна водоема от дрейссены более эффективна для улучшения состояния воды и менее — для концентрации биогенных веществ.
Вторую пару сценариев составили для ихтиологических процессов искусственного водоема. Рассматривалось влияние подкормки рыб на состояние нерестовой части стада, годовое пополнение молоди, уровень промысловой эксплуатации рыбных биоресурсов и эвтрофикацию водохранилища. В первом случае подкормка вносится только в первый год моделирования, во втором — на протяжении всего периода моделирования (5 лет). Единоразовое внесение подкормки положительно влияет на рост поголовья молоди и уровень промысловой эксплуатации, позволяет сократить эвтрофикацию, однако не дает устойчивых результатов. Ежегодные мероприятия по подкормке рыб позволяют существенно увеличить поголовье молоди и сократить эвтрофикацию. Это ведет к росту промысла.
Согласно данным рис. 6, в течение первого года подкорм не увеличивает ни пополнение молоди, ни уровень промысловой эксплуатации, ни эвтрофикацию водоема. То есть можно говорить об отложенном эффекте. В течение второго года нерестовой рыбы становится больше, растут годовое пополнение молоди и промысловая эксплуатация. Из-за активного промысла в течение третьего года сокращаются объемы пополнения молоди. Это взаимосвязанные факторы, поэтому промысловая эксплуатация падает в это же время. Эвтрофикация водоема сокращается в течение второго года. Это можно объяснить так: возросшая популяция рыб быстрее съедает водоросли. Затем молоди становится меньше, нерестовая часть популяции не растет. Как следствие, рыба съедает меньше водорослей — и в 3-й год эвтрофикация снова увеличивается. На протяжении 4-го года не растут графики пополнения молоди, промысла и эвтрофикации. Улучшение состояния нерестовой части можно объяснить подрастанием молоди.
Из представленных на рис. 7 графиков видно, что состояние водоема изменится более существенно, если продлить подкорм на пять лет. В течение первых трех лет результаты совпадают с результатами сценария 3. Затем наблюдается значительное улучшение годового пополнения молоди и рост промысловой эксплуатации рыбных биоресурсов. При этом отсутствуют столь явные циклические процессы увеличения и снижения поголовья, как это отмечалось по результатам моделирования 6-го сценария. Ухудшение состояния нерестовой части стада рыб до 4-го года можно объяснить ростом промысловой эксплуатации. Затем, к 5-му году, ситуация улучшается — видимо, благодаря подросшей молоди. Растущее поголовье рыбы вносит больший вклад в очистку водоема, так как съедает больше растительности. Поэтому заметно сокращается эвтрофикация.
На рис. 6 и 7 для первого года совпадает импульс от подкормки рыбы, рассчитанный по формуле (1). Во второй год импульс в сценарии 3 (рис. 6) падает до 0. Сценарий 4 (рис. 7) отражает возобновление подкормки, поэтому импульс достигает 1, а затем растет из-за накопительного эффекта и влияния подкормки на сопутствующие факторы. Развитие этой ситуации ведет к тому, что молоди становится больше, ей нужно больше пищи, и подкормка уже не дает столь значительного импульса.
Для интерпретации результатов важно учесть, что, согласно формуле (1), снижение импульса (в случае его положительного значения) не противоречит увеличению значения соответствующего фактора. Таким образом, рис. 6 и 7 математически отражают исследуемые биологические процессы.
На основании полученных результатов можно судить о том, как обеспечить устойчивое экологическое развитие Цимлянского водохранилища. Для этого необходимы ежегодные плановые мероприятия по экологическому мониторингу и антропогенному воздействию (с обязательной оценкой экономической составляющей).
Заключение. Предложенная графовая модель включает 20 факторов (концептов), существенно влияющих на состояние вод и биопродуктивность Цимлянского водохранилища. Решение создавалось в условиях дефицита экспертной информации и редко обновляющейся базы индикаторов. Матрица весовых коэффициентов, соответствующая предложенной графовой модели, основана на экспертных оценках. Они могут быть субъективными и не окончательными (т.е. изменятся с течением времени). Кроме того, при агрегировании данных не исключены погрешности при оценке значений импульсов. В рамках выбранного сценарного подхода предложенная графовая модель позволяет учитывать новую информацию и оперативно, с минимальными вычислительными затратами анализировать эффективность планируемых мероприятий по улучшению экологического состояния водоема.
Итоги работы можно масштабировать, чтобы оценить экономический эффект и ущерб антропогенных воздействий на изучаемые водные экосистемы, которые в идеальном случае должны стремиться к гомеостазу.
Представленную модель можно совершенствовать за счет более тонкой настройки весовых коэффициентов, учета нелинейных и пороговых эффектов, а также других индикаторов.
1. Цимлянское водохранилище и водохранилища бассейна Нижнего Дона. Федеральное агентство водных ресурсов. URL: https://voda.gov.ru/activities/tsimlyanskoe-vodokhranilishche-i-vodokhranilishcha-basseyna-nizhnego-dona/?sphrase_id=177953&PAGEN_1=2 (дата обращения: 28.10.2025).
2. Качество поверхностных вод Российской Федерации. Ежегодник-2023. Ростов: Росгидромет, Гидрохимический институт; 2024. 156 с. URL: https://clck.ru/3QZ3Sk (дата обращения: 28.10.2025).
3. Стратегия социально-экономического развития Ростовской области на период до 2030 года. Постановление Правительства Ростовской области № 864 от 26.12.2018. В редакции № 1100 от 19.12.2022). Раздел «Экология». Официальный портал Правительства Ростовской области. URL: https://www.donland.ru/activity/2158/#pril435 (дата обращения: 28.10.2025).
4. От англ. nutrient — питательные вещества, phytoplankton — фитопланктон, zooplankton — зоопланктон, detritus — детрит.
5. От англ. driving forces — pressure — state — impact — response (движущие факторы — нагрузки — состояние — воздействие — реакция).
Список литературы
1. Герасимов Ю.В., Малин М.И., Соломатин Ю.И., Косолапов Д.Б., Лазарева В.И., Сабитова Р.З. и др. Итоги комплексного исследования структуры и функционирования экосистем каскада волжских водохранилищ в 2017 г. В: Тезисы докладов конференции «Экспедиционные исследования на научно-исследовательских судах ФАНО России и архипелаге Шпицберген в 2017 г.» Севастополь: ФГБУН МГИ РАН; 2018. С. 178–187.
2. Белова Ю.В., Никитина А.В. Применение методов усвоения данных наблюдений для моделирования распространения загрязняющих веществ в водоеме и управления устойчивым развитием. Безопасность техногенных и природных систем. 2024;8(3):39–48. https://doi.org/10.23947/2541-9129-2024-8-3-39-48
3. Wantzen KM, Rothhaupt K-O, Mörtl M, Cantonati M, G.-Tóth L, Fischer P. Ecological Effects of Water-Level Fluctuations in Lakes. Hydrobiologia. 2008;613:1–4. https://doi.org/10.1007/s10750-008-9466-1
4. Минина Л.М., Минин А.Е., Моисеев А.В. Влияние динамики уровней воды в весенний период на площадь нерестилищ и эффективность естественного воспроизводства лимнофильных видов рыб Чебоксарского водохранилища. Труды ВНИРО. 2021;185:84–93. https://doi.org/10.36038/2307-3497-2021-185-84-93
5. Logez M, Roy R, Tissot L, Argillier C. Effects of Water-Level Fluctuations on the Environmental Characteristics and Fish-Environment Relationships in the Littoral Zone of a Reservoir. Fundamental and Applied Limnology. 2016;189(1):37–49. https://doi.org/10.1127/fal/2016/0963
6. Белова Ю.В., Рахимбаева Е.О., Литвинов В.Н., Чистяков А.Е., Никитина А.В., Атаян А.М. Изучение качественных закономерностей процесса эвтрофирования мелководного водоема на основе математической модели биологической кинетики. Вестник Южно-Уральского государственного университета. Серия: Математическое моделирование и программирование. 2023;16(2):14–27. https://doi.org/10.14529/mmp230202
7. Moiseenko TI. Aquatic Ecotoxicology: Theoretical Principles and Practical Application. Water Resources. 2008;35(5):530–541. https://doi.org/10.1134/S0097807808050047
8. Шибаев С.В. Промысловая ихтиология. Санкт-Петербург: Проспект Науки; 2024. 399 c. URL: https://www.iprbookshop.ru/79996.html (дата обращения: 30.08.2025).
9. Strayer DL. Alien Species in Fresh Waters: Ecological Effects, Interactions with Other Stressors, and Prospects for the Future. Freshwater Biology. 2010;55:152–174. https://doi.org/10.1111/j.1365-2427.2009.02380.x
10. Алимов А.Ф., Богуцкая Н.Г. Биологические инвазии в водных и наземных экосистемах. Монография. Mосква: Общество с ограниченной ответственностью Товарищество научных изданий КМК; 2004. 436 с.
11. Звягинцев А.Ю., Гук Ю.Г. Оценка экологических рисков, возникающих в результате биоинвазий в морские прибрежные экосистемы Приморского края (на примере морского обрастания и балластных вод). Известия ТИНРО. 2006;145:3–38.
12. Лазарева В.И., Сабитова Р.З. Зоопланктон Цимлянского водохранилища и канала Волга-Дон. Зоологический журнал. 2021;100(6):603–617. https://doi.org/10.31857/S0044513421040115
13. , Byström P, Lövgren J, Sjögren S, et al. Gigantic Cannibals Driving a Whole-Lake Trophic Cascade. Proceedings of the National Academy of Sciences. 2003;100(7):4035–4039. https://doi.org/10.1073/pnas.0636404100
14. Sukhinov AI, Chistyakov AE, Belova YV, Nikitina AV, Sumbaev VV, Semenyakina AA. Supercomputer Modeling of Hydrochemical Condition of Shallow Waters in Summer Taking into Account the Influence of the Environment. Communications in Computer and Information Science. 2018;910:336–351. https://doi.org/10.1007/978-3-319-99673-8_24
15. Williams RJ, Martinez ND. Simple Rules Yield Complex Food Webs. Nature. 2000;404:180–183. https://doi.org/10.1038/35004572
16. Urban D, Keitt T. Landscape Connectivity: A Graph-Theoretic Perspective. Ecology. 2001;82(5):1205–1218. https://doi.org/10.1890/0012-9658(2001)082[1205:LCAGTP]2.0.CO;2
17. Dambacher JM, Hang‐Kwang Luh, Hiram W Li, Rossignol PA. Qualitative Stability and Ambiguity in Model Ecosystems. The American Naturalist. 2003;161(6):876–888. https://doi.org/10.1086/367590
18. Переварюха А.Ю. Графовая модель взаимодействия антропогенных и биотических факторов в продуктивности Каспийского моря. Вестник Самарского университета. Естественнонаучная серия. 2015;21(10):181–198. https://doi.org/10.18287/2541-7525-2015-21-10-181-198
19. Голоколенова Т.Б. Динамика фитоценоза Верхнего плеса Цимлянского водохранилища. В: Труды XVII Международной научно-практической конференции «Проблемы устойчивого развития и эколого-экономической безопасности регионов», Волжский, 27–28 апреля 2023 г. Волгоград: Сфера; 2023. С. 145–149.
20. Кочеткова А.И., Брызгалина Е.С., Калюжная И.Ю., Сиротина С.Л., Самотеева В.В., Ракшенко Е.П. Динамика зарастания Цимлянского водохранилища. Принципы экологии. 2018;(1):60–72. https://doi.org/10.15393/j1.art.2018.7202
21. Чистяков А.Е., Кузнецова И.Ю. Оценка экологических рисков мелководного водоема при проведении дноуглубительных работ. Безопасность техногенных и природных систем. 2024;9(2):37–46. https://doi.org/10.23947/2541-9129-2024-8-2-37-46
22. Дудкин С.И., Леонтьев С.Ю., Мирзоян А.В. Состояние запасов и уловов промысловых видов рыб Азовского и Черного морей за период 2000–2020 гг.: динамика и тенденции. Труды ВНИРО. 2024;195:35–44. https://doi.org/10.36038/2307-3497-2024-195-35-44
23. Heinle A, Slawig T. Internal Dynamics of NPZD Type Ecosystem Models. Ecological Modelling. 2013;254:33–42. https://doi.org/10.1016/j.ecolmodel.2013.01.012
24. Литвинов В.Н., Чистяков А.Е., Никитина А.В., Атаян А.М., Кузнецова И.Ю. Математическое моделирование гидродинамических процессов Азовского моря на многопроцессорной вычислительной системе. Компьютерные исследования и моделирование. 2024;16(3):647–672. https://doi.org/10.20537/2076-7633-2024-16-3-647-672
25. Ревуцкая О.Л., Фрисман Е.Я. Промысловое воздействие на динамику популяции с возрастной и половой структурой: оптимальный равновесный промысел и эффект гидры. Компьютерные исследования и моделирование. 2022;14(5):1107–1130. https://doi.org/10.20537/2076-7633-2022-14-5-1107-1130
26. Абакумов А.И., Израильский Ю.Г. Эффекты промыслового воздействия на рыбную популяцию. Математическая биология и биоинформатика. 2016;11(2):191–204. https://doi.org/10.17537/2016.11.191
Об авторах
И. Ю. КузнецоваРоссия
Инна Юрьевна Кузнецова, старший преподаватель кафедры «Математика и информатика»
ElibraryID: 650783
ScopusID: 57217115003
344003, г. Ростов-на-Дону, пл. Гагарина, 1
А. В. Никитина
Россия
Алла Валерьевна Никитина, доктор технических наук, профессор кафедры «Программное обеспечение вычислительной техники и автоматизированных систем»
ElibraryID: 772685
ScopusID: 57190226179
344003, г. Ростов-на-Дону, пл. Гагарина, 1
Работа вводит графовую модель состояния крупного водохранилища. Модель описывает связи антропогенных и биотических факторов экосистемы. Показана динамика качества воды при разных режимах очистки водоема. Оценены сценарии подкорма рыбы и их влияние на воспроизводство популяции. Метод позволяет прогнозировать последствия управленческих решений для водоемов. Результаты могут использоваться при планировании рыбохозяйственных и экосистемных мер.
Рецензия
Для цитирования:
Кузнецова И.Ю., Никитина А.В. Изучение биопродуктивности искусственного водоема на основе графовой модели взаимодействия природных и антропогенных факторов. Безопасность техногенных и природных систем. 2025;9(4):305-318. https://doi.org/10.23947/2541-9129-2025-9-4-305-318. EDN: OBWTCN
For citation:
Kuznetsova I.Yu., Nikitina A.N. Study of Artificial Reservoir's Bioproductivity Based on a Graph Model of Natural and Anthropogenic Factor Interaction. Safety of Technogenic and Natural Systems. 2025;9(4):305-318. https://doi.org/10.23947/2541-9129-2025-9-4-305-318. EDN: OBWTCN
JATS XML

































